
热点栏目
自选股
数据中心
行情中心
资金流向
模拟交易
客户端
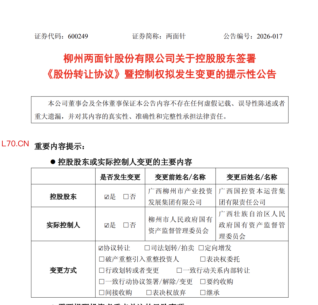
3月31日晚,两面针(600249)公告称,公司控股股东广西柳州市产业投资发展集团有限公司(下称“产业集团”)及其一致行动人柳州市元宏投资发展有限公司(下称“柳州元宏”)、柳州市经发投资有限责任公司(下称“柳州经投”)于2026年3月31日与广西国控资本运营集团有限责任公司(下称“广西国控”)签署《股份转让协议》。
产业集团拟将持有公司1.4亿股股份(占公司总股本的25.46%)、柳州元宏拟将持有公司301.39万股股份(占公司总股本的0.55%)、柳州经投拟将持有公司1095.92万股股份(占公司总股本的1.99%)转让给广西国控,合计转让1.54亿股股份(占公司总股本的28%),转让价格7.9742元/股,转让总价12.28亿元。记者注意到,此次转让价格较两面针停牌前一交易日收盘价6.37元/股,溢价约25%。
元股证券:ygzq.hk
本次交易前,两面针实际控制人为柳州市人民政府国有资产监督管理委员会。本次交易完成后,公司控股股东将由产业集团变更为广西国控,实际控制人将由柳州市人民政府国有资产监督管理委员会变更为广西壮族自治区人民政府国有资产监督管理委员会。公司股票将于2026年4月1日开市起复牌。
配资炒股
两面针主要业务为日化产业,业务涵盖日化、医药两个板块。2025年,两面针实现营业收入10.63亿元,同比增长0.90%;实现归属于上市公司股东的净利润984.61万元,同比下降87.86%。公司称,利润指标同比下降主要系公司持有的以中信证券股票为主的交易性金融资产公允价值变动损益同比减少所致,公司经营基本面保持稳定。
作者:冯心怡


]article_adlist-->

海量资讯、精准解读,尽在新浪财经APP
责任编辑:石秀珍 SF183正规炒股配资平台
元股证券官方开户网站|一键下载快捷开户提示:本文来自互联网,不代表本网站观点。